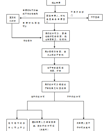
| 一、受理 (一)受理 1、责任人:局行政许可办工作人员 2、责任权限:对申请人提交的材料内容进行齐全性、真实性、合法性审查。对申报材料不符合要求的,当场一次性告知申请人需要补正的全部内容;对不符合受理条件的,不予受理,告知理由;对符合受理条件的进行受理登记。 3、时限:1个工作日 二、审查 1、责任人:局行政许可办公室主任牵头组织,野保站技术人员参与。 2、责任权限: (1)按审核标准对受理材料进行审核,并提出意见; (2)进行现场核查,并提出核查意见,报分管领导审定; (3)拟报批文件。 3、时限:20个工作日 三、审定 1、责任人:局分管领导 2、责任权限:按审定标准全面审查,符合法定条件和相关标准的,签文上报;不符合法定条件和相关标准的,不予许可,注明理由。 3、时限:4个工作日 四、发放结果 1、责任人:局行政许可办工作人员 2、责任权限: (1)根据省林业厅审批意见,予以批准的,按批准文函、授权权限发放野生动植物及其产品经营许可证;不予批准的,将不予批准的理由、申办人申请复议和提起诉讼的权利以书面形式告知申办人。 (2)审批工作完成后,将审批过程中形成的文书材料整理归档。 3、时限:2个工作日 |